
Values Visualizer: Finding an employer with the optimal cultural fit
UX Research & Design | Product Management
Meet Maria
Maria is a college student who works part-time as a sale representative at the Midwest based architecture studio. Maria loves what she does for a living but she is not sure if a company she works for reflects her personal values. She was asked recently to convince her clients to buy more expensive services just to meet branch sales targets.
Maria isn’t comfortable with this request. At the same time, the pay that she makes at this firm helps her cover 80% of the college tuition. Maria is debating whether she has to quit or change her values…




How can we help people like Maria find an employer that would reflect their personal values?
SECONDARY RESEARCH INSIGHTS:
Employees want to have โa sense of meaning and belongingโ (McDonald, Gandz, 1992), which could be gained through person-organization fit
Personal values create a force that impacts the way we think and act with a respect to every aspect in our life, including a career (Schwartz, 2012)
Person-organization fit (values, beliefs, commitments, vision) predicts job performance in 48% cases (Anderson, 1988)
We imagined people would be able to to measure their cultural compatibility with their current or prospective employer. And we put our imaginary concept into a real tool – Values Visualizer app. It provides fast and reliable testing to discover personal values, evaluate the employers’ corporate culture, and compare results

My Role
01
Research
Led secondary research to create the app core. Conducted user interviews to build deep empathy with professionals who are looking for an employer with the best cultural fit. Run competitive testing to identify opportunities for the app niche. Led usability testing to validate design decisions and refine prototypes.
02
UX Design
Created personas and empathy map to visualize users’ needs and expectations from the app. Drafted user flow to plan information architecture. Built lo-fi and hi-fi prototypes to represent the app concept for testing.
03
UI Design
Planned and executed visual aesthetics utilizing visual hierarchy, color choice, and font usage. Prepared graphic assets for Play Store.
04
Deployment
Handed off the prototype to the development team. Conducted manual QA testing to ensure bugs are addressed. Deployed the APK on Play Store.
Discovery Research
To get insights on what potential users think about the problem of aligning personal and corporate values, and to hear what they think about the idea of developing an app to help them with testing this alignment, I run the user testing.
I interviewed four people from 31 to 45 years. The discussed questions intended to reveal how the interviewees approached the problem of aligning personal and corporate values, and their thoughts on the proposed app idea.
All study participants assigned the high importance of aligning personal and corporate values.
To evaluate this alignment, they reflect on their own recruiting experience and also analyze employees’ feedback. Among the the most challenging things respondents believe to be lack of information or its low reliability, and controversy of opinions. All study participants shared that they’d like to have a tool that help them evaluate their culture fit. For the desired features, the respondents emphasized that they’d like to have some visual representation of results.

Personas
The analysis of the study participants helped me create two primary personas.
Both personas highlight the importance of aligning personal and corporate values. The key difference in personas is their relations with current employers: Max is working at a company that shares his values but Maria is tired of shutting her real values up to perform work.
They trying to solve the same dilemma: choosing a high pay vs. belonging to a corporate culture. Our app might help people avoid compromise and show that it is possible to find a job that would not only reflect values but also meet financial expectations.
Empathy Mapping
To comprehend users’ needs on the deeper level we had to look at their challenges from their perspective. So, I reflected on our personas’ possible pain, gain, feelings, thoughts, and actions, thus visualizing the user Empathy Map.
Breaking down the user’s attitudes and behaviors helped out team deeper understand users’ needs and challenges to make sure we address them in the app.

Personas and the empathy map helped our team understand key struggles professionals have when it comes to work for an organization that doesn’t reflect their values through its corporate culture
Secondary Research
Secondary research suggested Schwarz Values Theory as a foundation for the app. The theory discusses ten fundamental motivational values that are universal across cultures meaning that people can trust it despite their cultural beliefs. Shalom Schwartz also developed a survey (the paper based Schwartz Values Survey) that helps ones measure a significance of these ten values.
The survey has been further studied by other researches as well as used by individuals to discover their personal values. I was curious to use the survey to measure also corporate values thus allowing people to identify the extent of the employee-employer values congruence.

Competitive Analysis
Before elaborating the idea of using the Schwartz Values Theory in the app and starting the design process, I analyzed the competition. Four Android apps were inspected. Three of them (Values Card Sort, Values Discovery, and Krystallos Personal Values) were direct competitors as they helped users discover personal values. One of them (Krystallos) even used the Schwartz Theory.
The remaining Personality Trait Test was a non-direct competitor as it represented a personality test (analogous to the Myers Briggs test according to many reviews). None of the analyzed apps offered a diagnostics of corporate values which became the core advantage of our app.
| App Name | Installs | Rating | Android Req |
|---|---|---|---|
| Values Card Sort | 1000+ | 4.2 | 4.1 and up |
| Values Discovery | 1000+ | 4.3 | 4.1 and up |
| Krystallos Personal Values | 100+ | 5.0 | 5.0 and up |
| Personality Trait Test | 1000 000+ | 4.2 | 4.1 and up |

Very helpful insights were gained through text reviews that users left for each of these apps on Play Store. I was interested in learning what people like about using these apps, what their pain points are, and what opportunities they see in order to improve the apps. Using the Text Data Analyzer, I extracted the most frequent words and phrases from the reviews and clastered them by three groups – Pain points, Likes, and Opportunities.
After examining the competitive testing results and analyzing the team’s time and knowledge resources, a software developer and I created a list of requirements for the future app:
- Androind Version 4.1 and up
- 100 installs within first 3 months with limited marketing efforts
- Gain app rating 4.2+
In order to secure 100+ installs and gain min rating of 4.2 our team relied on key aspects we promised to deliver: trustworthiness, reliability, clarity
Our Promises to Users
Trustworthiness
Build a surveying app that is based on a sound scientific research and provides the in-depth analysis of personality
Reliability
Launch the reliable, responsive, and crash-resistant app
Clarity
Create a clean design that makes the app easy to use and offer a visual detailed report to give helpful insights
Concept Testing
The paper based Schwartz Values Survey that required manual score calculation was digitalized via Excel first. The first prototype included: an instruction, the test questions, a results calculator, a radar chart with results, and a table with a brief explanation of each tested values group.
To check whether the concept works, I asked three people to complete this survey in Excel and share their feedback about the process.
Study participants said that the proposed questionnaire encouraged them “to think about things important for them” and “make the best assumptions about their employers’ values”. Especially they liked the diagram that provided a visual representation of the values alignment.
The biggest struggle the participants experienced was related to choosing an answer option. The original Schwarz Survey offered a rating scale from 0 to 6 with two optional ratings (-1 and 7). Notably, that -1 and 7 were identified by the scientist as extreme ratings, so he asked to use each of them optionally and no more than once. Adding this instruction created confusion for users as they weren’t sure how and when they should use -1 and 7.
I determined that using (optionally) -1 and 7 once in the entire set of 46 questions doesn’t make a big change in the final results. At the same time, instructing users on this step might really puzzle them, thus increasing the risk of abandoning the app altogether. Therefore, I decided to simplify the testing process by removing ratings -1 and 7 and using the scale from 0 to 6.
User Flow
It was important for the entire team to understand the path that app would offer to a user. Therefore, I created user flow to represent how users will move within the app to complete the key goal – evaluating how well their personal values are aligned with corporate culture. The first flow was very straight forward and simple.
Keeping in mind the time constraint for our software development team, we decided to start with the simple user flow for the first testing and revise it later if necessary.

Wireframing & First Testing




The first lo-fi prototype enabled users to discover their personal values, evaluate their employer, and compare results on a radar chart.
Three people were asked to share their feedback on the app mockups. Two respondents pointed out that assigning number to each value doesn’t seem convenient. Users constantly had to remind themselves how numbers are corresponding to the values’ importance.
“Rating my values with numbers is confusing…I have to think all the time what does each number on the scale system mean?“
Participant 2
Therefore, in a multiple choice answers, we decided to replace the linear scale “0 to 6” by the descriptive one: not important-important-very important.
Participants appreciated the radar chart so they can get a good visual representation of their alignment with a corporate culture.
“It was easy to compare both in the app using the graph and the ratings. It was surprising how some of my values were far away from company values“
Participant 1
“I liked the graph where I could compare myself.“
Participant 6





The hi-fi prototype allowed to test the whole user flow, usability, and accessibility. 9 people participated in the unmoderated usability study. All respondents completed tasks on completing surveying personal values and corporate culture.
“I can certainly use this app to compare myself with my current company or my past company but wont be able to use it to compare my future company as many times the values on website is different than values in behavior”
Participant 2
At the same time, users shared that answering 46 questions takes a lot of time. Also, the way questions are worded for the employer part doesn’t always make sense.
“Trying to figure out what my company’s values are. Some didn’t made any sense, for example “Self-indulgent (doing pleasant things)”. So I have to say how important for the company I work for that it’s employees doing something pleasant? Most of the questions were as confusing“
Participant 6
Some respondents wanted to have more clarity on the survey questions and tested values.
“It would be more beneficial if there would be a feature that would provide examples for values in case someone has difficulty understanding them“
Participant 3
In addition, we noticed that there are two groups of people – job seekers and ones who are currently employed. Both groups are interested in learning about their values alignment but from two perspectives.
Getting usability testing was very important in understanding how to improve people’s experience with the app. We outlined key focus areas for the next app revision:
1. Look for ways to shorten the number of questions and provide more distinction between self- and company evaluation
2. Consider introducing two user flows – for testing current and prospective employer
3. Allow users to save results
4. Provide more concise tutorial and clarifying examples in the instruction
5. Enable crash test
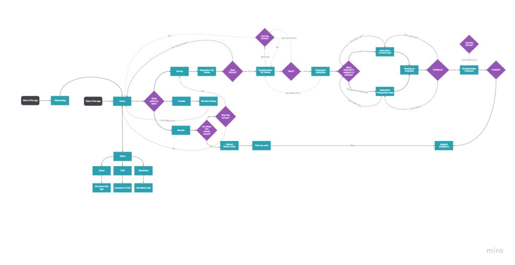
User flow – Revised
A new survey approach in the app was implemented in result of reviewing works on values alignment by Consiglio et al in the article “The WVal: A New Measure of Work Values” where authors discuss adapting the Schwartz Values Survey to work environment. Also, discovering a short Schwartz Value Survey made it possible to reduce the number of survey questions from 46 to 10.
New user flow substantially extended the number of paths offered to users. Now first time users are taken to the onboarding screens. Subsequent loads land people on the Home screen where they can pick a desired action – to review a tutorial, start a survey, or view results.
Professionals depending on their employment status could choose “prospective” or “current employer” for evaluation. Every employer category provides users with detailed instruction with examples on how to complete a survey. People now can save and delete results for different employers. In addition, more detailed information on the app is provided on the FAQ and About screens.

Prototype – Revamped

New prototype had much more interactions between screens and included new screens to reflect changes in user flow. Also, color palette and font have been changed to improve accessibility.






Usability Testing
The revised prototype was tested with 5 people (moderated research). Each participant was given a task to perform a self-test, evaluate employer’s culture (depending on the employment status), and check their alignment. All respondents were able to complete a task without issues. Moving between screens was intuitive for all respondents. The majority of participants mentioned the easiness of the testing process.
“This app makes it easy to learn about my own values and understand corporate culture of my employer. It’s quite interactive“
Participant 4
Some participants wish to be able to download a report and have a more practical application of the results.
“I really want to have this report available on my desktop or share it with my friends. “
Participant 2
“It would be helpful to see maybe specific examples of how score I got on my values would impact my work“
Participant 3
Our team will take into account these insights in future app improvements.
Lessons Learned
Values Visualizer has been downloaded 1000+ times from Play Store withing the first month without any marketing efforts. People love the simplicity of this app and appreciate the value it provides to their career development. This app is intended to empower professionals and give them a tool to identify a company with the most suitable corporate culture.
This project started with very basic user flow and humble first prototype. Yet, there were many people who shared their excitement about the app during first tests because they saw benefits of knowledge received through this survey.
An idea that solves a real problem – is something that makes any product great despite drawbacks in design. Seeing how someone’s professional life can be transformed thanks to using Values Visualizer helped me establish better rapport with users and ignited my motivation to work on the version 2.0.



